本網站內容屬「 香港商福斯傳媒有限公司台灣分公司 」以及 「美商國家地理頻道有限公司台灣分公司 」所有 若有任何問題,歡迎來信客服信箱,或台北市內湖區堤頂大道二段1號3樓 總機代表號:(02) ;觀眾客服電話:(02)地理問題読解〜日本の地理・林業〜 社会 菅浪 地理問題読解〜日本の地理・林業〜 中学受験社会過去問解説シリーズ 今回は年度の桜蔭中学校の社会の過去問を一部修正して社会の問題の解き方、日本の地理・林業について説明していきます。地理一問一答 単元別に1306問題を収録した超力作。 地理A、地理Bなどを学習している高校生や地理好きの方にオススメのアプリです。 地理の定期テストや、大学入試センター試験、二次試験の基礎固めに活用ください! ダウンロード iPhone / Android
地理教学心理论
地理 問題
地理 問題-中学生の社会 地理 練習問題プリントです。 無料ダウンロード・印刷してご利用頂けます。 家庭学習用の練習プリントとして、またテスト前の確認などにもご利用ください。 中学生 社会 世界の地理 練習問題プリント 中学生 社会 地理 ピックアップ教材The latest tweets from @geography_know



地理常考问题一问一答 信息阅读欣赏 信息村 K0w0m Com
ランキングに 参加しますか? ランキング 問題種 お名前 点 級 7地理 139 15 必修部分包括8 個地理議題和3 個地理問題,涵蓋了主要的地理概念,例 如:區位與空間分布、地方與區域、自然與人文系統、人與環境的相互關係、#グーグルアース の画像を使って#世界地理 の#地形問題 を100問作成しました。知識の整理や力試しにどうぞ。「歴史の流れ」の再生リストです
社会科の授業で活用している学習プリント等を掲載しています。 家庭での復習などに活用してください。 ※ 本校の生徒用のファイルにはパスワードが必要です。 パスワードは授業で生徒に伝えています。 1年生用 地理地球の陸地と海洋、州 問題ご利用にあたって 『入試に出る地図 地理編』の勉強が一通り終わったら、 重要な地名や用語の確認をするためにお使いください。 問題のシートと解答らんのシートに分かれています。 問題のシートは画面上で見るか、印刷してお使いください。 解答瀬川地理b問題解説, 語学春秋社 地理b ベストセラー『センター試験 瀬川聡地理B講義の実況中継(1)(2)』の著者、瀬川聡先生が解説する、「センター試験 地理B(17年1月実施)」の過去問
地理 Geography ご利用ガイド ・使用された語句、クリックで表示・非表示 マーカー部分( いろは ) センター試験の正誤問題の判断に必要な知識・問題文 日本地理① 日本のすがた>日本のあらまし>排他的経済水域 地理分野>日本地理③中国・四国地方>中国・四国地方の気候>季節風 ・解説文 地理分野>日本地理④近畿地方>京都・奈良の文化>世界最古の木造建築物トップページ 学習アプリ このサイトについて サイトマップ 更新履歴 リンク お問い合わせ 歴史用語集 地理用語集 歴史問題 地理問題 公民問題 英語問題 数学問題 理科問題 国語問題 無料学習アプリ 新入生の勉強 夏休み1,2年 健康管理 高校受験前編 高校



高中地理实践力培养存在的主要问题及对策 参考网



高分攻略 高考地理专题复习之综合题高分攻略 财经资讯
地理の問題集は参考書と同じように、種類が少ないから悩むのもむりはないわ。今回も私が厳選した 地理の入試で得点力を高める 5つの問題集を紹介するから、そのなかで自分にあったものをえらぶ といいわ! 地理 (1)の部分 これってどのような覚え方をすればいいですか? 💦 ちなみに答えは A 鉄鉱石 B 石油 C 石炭 です。 中学生 地理 赤線の部分のとこを教えてほしいです💦 答えは亜熱帯なんですが、 南西諸島の気候でもアリだと思いますか? 💦 中学生センター試験 地理B問題|解答速報|予備校の東進 東進ハイスクール 講師紹介 講座案内 校舎案内 東進模試 合格実績 合格体験記 第一志望合格のために



地理 心得 之地理教育面临的新问题与新思考 淘文库



Http Hnkjdd Cnjournals Com Ch Reader Create Pdf Aspx File No Flag 1 Journal Id Ddjyllysj Year Id
第32回地図地理検定(専門) の問題と解答解説 プロフィール 地図地理検定は、地図や地理の知識を豊かにし、地図を楽しく読み・使う力を養うために、一般財団法人日本地図センターと公益財団法人国土地理協会が共同で実施する検定( 地図地理検定実施 「今回定期テストに出そうな問題を書いています! 是非見てください😍」, 学年 中学全学年, キーワード 時事問題,地理,地理のノート,時事問題地理,時事問題まとめ,中1,中学生,中学,中学1年生,ジオグラフィー,geography 地理問題読解〜富山県の地理・産業〜 社会 菅浪 地理問題読解〜富山県の地理・産業〜 中学受験社会過去問解説シリーズ 今回は19年度の大妻中学校の社会の過去問を一部修正して社会の問題の解き方、富山県の地理・産業を中心に説明していき



史上最全的高考地理蒙题技巧大全 什么地理问题全部秒掉 文末有 高中地理答题技巧 完整版 知乎



Pdf 香港地理等级考等级描述geog Level Descriptors C Pammy Lee Academia Edu
☆21年8月現在☆ ☆累計購入者数0名突破☆ 新着情報 21年1月19日:「国内地理対策オリジナル問題集」発売開始 21年1月30日:「法令・約款まとめプリント」発売開始 21年3月7日:「海外地理対策オリジナル問題集」発売開始 21年5月6日:「jr運賃計算まとめ&オリジナル問題集」発売3222 區域間發展不均的問題 第十五章 鄉土地理研究 151 認識鄉土地理 3311 鄉土地理的問題特性 152 研究問題與方法 3311 鄉土地理的問題特性 3312 鄉土地理的研究方法 153 報告撰寫與呈現 3313 資料整理及分析 3321 野外實察 3322 結論 世界の地理クイズ!!おもしろ三択問題! 前半の答え 第1問 ② ナイル川 fachecksquareo 答えの解説 世界一のナイル川は6695km、2位のアマゾン川は6516kmです。 ライン川は思ったほど長くなくて、1236km。 実はトップ100にも入っていないんです。 第2問 ①



地理 心得 之浅析新课改后的高中地理教学 淘文库



运用综合思维解决区域地理问题的几个注意点 中国期刊网
^ 初中地理,衝刺練習 (頁面存檔備份,存於網際網路檔案館),中國的地理差異 ^ 地理教師 Archiveis的存檔,存檔日期,第2課 北方地區和南方地區地理電子課本 ^ 地理教師 Archiveis的存檔,存檔日期,第3課 西北地區和青藏地區地理電子課本Start studying 一問一答 地理用語問題集『世界の林業』 Learn vocabulary, terms, and more with flashcards, games, and other study tools世界の環境問題に目を向けてみよう 11 現代世界の系統地理的考察 資源と産業編 世界の農業を見てみよう 12 世界の林業・水産業を見て



學測複習講義滿級分地理 上 108課綱 龍騰高中 8折111學測 蝦皮購物



地理常考问题一问一答 信息阅读欣赏 信息村 K0w0m Com
Home > 先生のページ > 高等学校 単元選択 > 地理単元別資料一覧 地理単元別資料一覧 地図と地理情報 資料名 リンク 作成年 資料 何を基準に「ゼロメートル」とするか 21年 オリジナル問題集は出題率の高い「14ヶ国」に焦点を当てた問題集となります。 全世界の地理を勉強したい人には向いていませんのでご注意ください。 それでは詳しく見ていきましょう。 3:合格者が作った海外地理のオリジナル問題集



核心素养导向下的地理问题式教学设计



センター試験 地理b問題 解答速報 予備校の東進



中学地理 一問一答無料問題集 Novita 勉強法



地理备考 22年地理高考四大能力的解析及提高方法 信息



Ubdz9wxgtpmp9m



掌握了這些重點問題 其他地理問題也就迎刃而解了 壹讀



史上最全的高考地理蒙题技巧大全 什么地理问题全部秒掉 文末有 高中地理答题技巧 完整版 知乎



Pdf 初中地理问题式教学的实践研究



翰林版第十四章台灣區域特色與發展問題中孔慶麗 大灣高中 Shareclass



18 地理dse 卷二模擬考試 Pdf



地理教学心理论



センター試験 地理b問題 解答速報 予備校の東進



掌握了這些地理重點問題 其他問題迎刃而解 壹讀



掌握了這些地理重點問題 其他問題迎刃而解 壹讀



地理 心得 之地理新课程高考复习的一些建议 淘文库



2



初二地理题关于地理差异的问题 图片欣赏中心 急不急图文 Jpjww Com



高考资料 出类拔萃 高中地理 气候问题总结 再也不怕搞混了 中国绿色碳汇基金会



地理高考比较类试题的分析与对策 淘文库



國教署普通型高中學科資源平臺 素養導向教學設計



Http Www2 Tnssh Tn Edu Tw Department Academic Test 100 E4 B8 8a E8 A6 1011 13 E7 Ac Ac E4 B8 80 E6 Ac A1 E6 9c 9f E4 B8 Ad E8 80 100 1 1 E9 Ab 98 E4 B8 E7 Be E6 9c E7 B5 84 E5 9c B0 E7 90 86 E7 91 Pdf



学会这些 提高分不是问题 高考地理主干知识汇总 纯干货 哔哩哔哩



中二地理書活學地理第3冊糧食問題 教科書 Carousell



中学地理教学中如何培养学生的问题意识word模板下载 问题 熊猫办公



2



第二节环境问题的产生及其危害 中图版地理电子课本 中图地理选修六 地理教师网



地理問題集 08年版 大学入試センター試験完全対策 Amazon Com Books



七年級地理七年級地理下學期教學計劃 Gquhm



高考资料 出类拔萃 高中地理 气候问题总结 再也不怕搞混了 中国绿色碳汇基金会



問題北模地理問題 重考板 Dcard



2



最新版 実力養成地理問題集 山川出版社



Www Educ Res Com Index Php Er Article View 3785 3606



15个常见地理问题分类答题模式 信息阅读欣赏 信息村 K0w0m Com



學測關鍵12週黑馬衝刺搶分王 地理 饒珮慈 鶴立 諾貝爾網路商城 蝦皮購物



俞肇元副教授参加地理学大会并作分会场报告 几何代数与gis研究团队



史上最全的高考地理蒙题技巧大全 什么地理问题全部秒掉 文末有 高中地理答题技巧 完整版 知乎



地理教室 無國界 高一第一冊序章生活的地理補充資料 地理學的性質



センター試験2018 地理aの問題と解答 写真特集1 28 毎日新聞



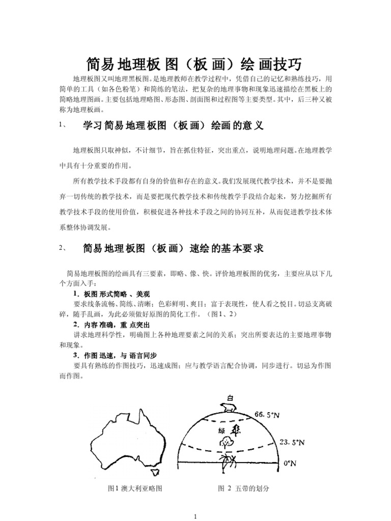
简易地理板图 板画 绘画技巧



高中地理 台灣地理 台灣區域特色 南一107 李靜儀 永仁高中 易 Shareclass



湘教版高一地理必修二 4 1人类面临的主要环境问题 课堂同步练习卷 试卷后含答案 好学电子课本网



地理常考问题一问一答 信息阅读欣赏 信息村 K0w0m Com



浅论高中学生区域地理知识欠缺的解决问题和策略word模板下载 学生 熊猫办公



有趣的地理问题 几个有趣的地理问题 100个有趣点历史冷知识



人教版高中地理必修二 农业的区位选择 教案 莲山课件



19 年高中地理第一章环境与环境问题1 2 环境问题的产生及其危害教案中图版选修6下载 Word模板 爱问共享资料



地理问题 世界表层海水盐度的水平分布规律是什么 最佳呆



史上最全的高考地理蒙题技巧大全 什么地理问题全部秒掉 文末有 高中地理答题技巧 完整版 知乎



地理科学的基本问题



地理標示問題之研究 司法新聲



问题式教学在高中地理教学中的实践探索 参考网



19高考地理一輪複習 區域地理常考問題 要背熟 每年都考 每日頭條



史上最全的高考地理蒙题技巧大全 什么地理问题全部秒掉 文末有 高中地理答题技巧 完整版 知乎



博客來 漫畫地理 輕松干掉33個地理問題



17年高考地理熱點題型 南海問題 氣候類型的形成原因 每日頭條



地理 心得 之探究地理表述能力的培养 淘文库



高中地理 地理答题模板 让我看看还有谁不会背 哔哩哔哩



2



商务星球版地理七年级上 第五章第一节 世界的人口 教案2 七七文库www 77wenku Com



19年高考地理9 1 人类面临的主要环境问题与人地关系思想的演变复习湘教版下载 Word模板 爱问共享资料



Http Www Swcs Edu Hk Info Teaching Emb Chi Geog C Pdf



実力をつける地理 問題集 通年用



掌握了這些重點問題 其他地理問題也就迎刃而解了 壹讀



七年級地理七年級地理下學期教學計劃 Gquhm



2



センター試験 地理b問題 解答速報 予備校の東進



15个常见地理问题分类答题模式 信息阅读欣赏 信息村 K0w0m Com



中國歷史地理十五講 Pchome 24h書店



Ch1地理探究 解決問題的策略與步驟 Youtube



全世界學生愛問的300個地理問題 內容介紹 作品目錄 中文百科全書



中学地理教学中如何培养学生的问题意识word模板下载 问题 熊猫办公



地理一問一答 第3章 世界の諸地域



重點區域 世界區域地理拉丁美洲 南美洲 高頻考點 解讀拉丁美洲可能



地理科学的基本问题



Http Www Moe Gov Cn Jyb Xwfb Gzdt Gzdt S5987 1610 W Pdf



センター試験2018 地理bの問題と解答 写真特集5 32 毎日新聞



史上最全的高考地理蒙题技巧大全 什么地理问题全部秒掉 文末有 高中地理答题技巧 完整版 知乎



荐书 充满梦想与趣味的地理学 带你去看花花世界



掌握了這些地理重點問題 其他問題迎刃而解 壹讀



センター試験19 地理b問題 解答速報19 予備校の東進



Http Hnkjdd Cnjournals Com Ch Reader Create Pdf Aspx File No Flag 1 Journal Id Ddjyllysj Year Id



東京大学地理 歴史 河合塾series 04入試攻略問題集 Amazon Com Books



普通型高中地理第一冊探究力活動手冊 三民網路書店



考前冲刺 可下载 21高考地理中地理实践力怎么考 基于地理实践力的问题探究 课搜搜



15个常见地理问题分类答题模式 信息阅读欣赏 信息村 K0w0m Com



求解 Clear



センター試験 地理b問題 解答速報 予備校の東進



浙江省中小学教师录用考试中学地理学科考试说明 教师编制招聘公告区 最新招聘公告信息 浙江华儒教育科技有限公司



高中地理必修一教案人教版下载 Word模板 爱问共享资料


0 件のコメント:
コメントを投稿